Afin d’améliorer la promotion de ses produits vétérinaires, le laboratoire GSB a mis en place un système de gestion des relations avec les vétérinaires. Il s’agit de :
Effectuer un suivi régulier des vétérinaires afin de connaitre leurs
problèmes, répondre à leurs questions éventuelles, …
Les visiteurs médicaux sont chargés de contacter régulièrement les
vétérinaires clients pour répondre au mieux à leurs
besoins et anticiper la promotion des nouveaux produits
Fixer des objectifs commerciaux sur les produits GSB vendus par les
vétérinaires clients, afin de mieux cerner le marché,
voire anticiper les changements de comportements des consommateurs.
> Architecture MVC
> Framework Symfony / ORM Doctrine
> Langages : HTML, CSS, PHP, Javascript
> Base de données MySQL
> Conteneur Docker (PHP, MySQL, PhpMyAdmin)
> Github
Diagramme de classe
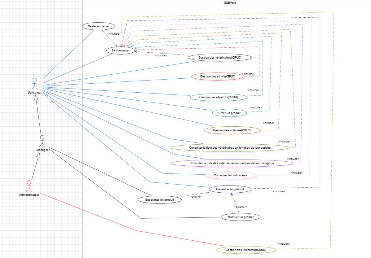
Diagramme d'utilisation
Liste des objectifs
La date de la dernière mise à jour
Les vétérinaires par catégorie
Liste de utilisateurs
Modification des utilisateurs
L'architecture